重庆中职中专网为重庆初中升学考试民间信息交流平台,本站主要为重庆中考生提供中专、中职、技校的择校、报考指导服务,权威信息请以重庆市教育考试院和各中职招生院校官方信息为准。
重庆中职中专网为重庆初中升学考试民间信息交流平台,本站主要为重庆中考生提供中专、中职、技校的择校、报考指导服务,权威信息请以重庆市教育考试院和各中职招生院校官方信息为准。
重庆中职中专网为您提供更重庆中职的最新资讯。为广大有意2026年报考重庆市医药科技学校的学生提供了全面的招生信息。本文将详细介绍该学院的招生信息

学校简介
重庆市医药科技学校是重庆市药品监督管理局直属公益二类正处级事业单位。学校前身系中国医药工业公司重庆分公司主管、创建于1964年的“重庆医药工业半工半读中等专业学校”,历经数次更名与迁址,2000年正式更名为“重庆市医药科技学校”。学校历史悠久、办学特色鲜明,是全国最先开办药学类专业的中专学校之一。
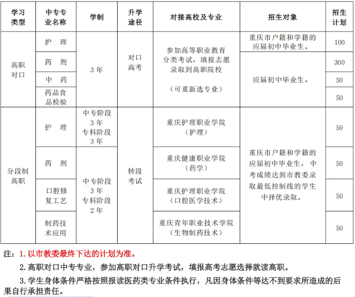
招生计划

报读须知
招生对象:应届初中毕业生(报读3+2、3+3专业及护理专业学生需为重庆市户籍和
学籍的应届初中毕业生)。遵纪守法:具有良好的道德法律操守和行为习惯,无任何违法行为与记录。身心健康:无色盲色弱、四肢残疾、严重疾患、心理疾病、沟通障碍、纹身等;护理专业面、颈、手部无明显疤痕,男生身高不低于165CM,女生身高不低于155CM。中考成绩:报读3+2、3+3的学生中考成绩需达到市教委统一录取线后择优录取;其他专业结合2026年中考情况择优录用。
入学地点:重庆市两江新区竹溪东路1411号。
国家资助政策
学费:就读我校期间按国家中职学生政策免学费。对家庭经济困难学生(指国家规定的低保、脱贫、特困、孤儿等12类学生)按资助政策给予生活补助、住宿费和书本费减免、社会捐助。
品学兼优者可享受国家奖学金和学校奖学金。
@中考生,快来测一测适合报考的学校吧!
根据模考/估分情况,测算录取概率,提供针对性的升学方案...我是:
考生情况:
填写信息,获取结果:
免责声明
扫一扫添加企业微信
与重庆中专升学专业老师, 一对一咨询,在线实时为你解答疑问!